Advances in processing technologies should reduce costs and improve nutritional value, product quality and safety

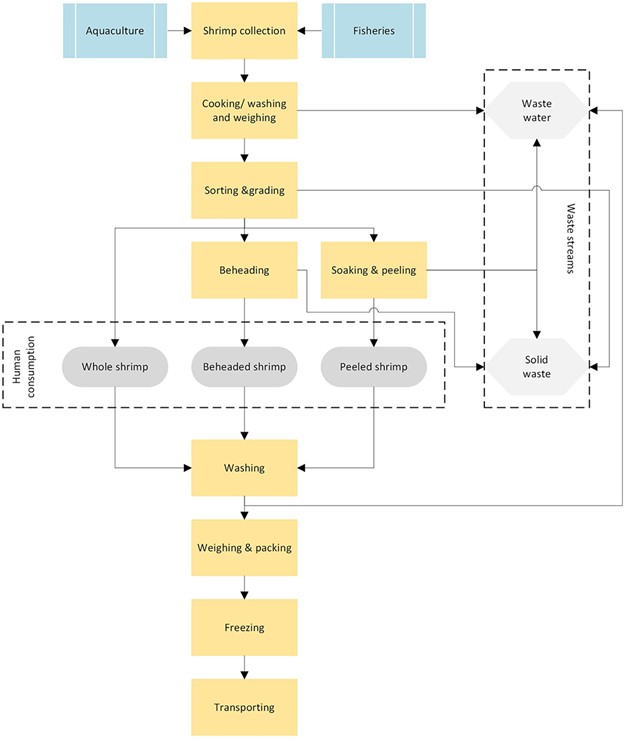
In 2020, the combined supply of shrimp provided by fisheries and aquaculture reached approximately 10 million metric tons, MMT (wet weight), resulting in roughly 3.5–6.5 MMT of shrimp solid processing waste. Only a small fraction of global shrimp processing waste is further processed for other industries, whereas most is disposed of in landfills due to its perishable nature. The disposal of shrimp processing waste is not only a loss of valuable nutrients but is also associated with adverse environmental impacts including water pollution, habitat degradation, and greenhouse gas emissions.
In recent decades, shrimp processing waste has been investigated as a source of bioactive compounds and as a feed ingredient. Numerous in-depth literature reviews have described biotechnological processes for obtaining bioactive compounds from shrimp processing waste, including long-chain polyunsaturated fatty acids, polysaccharides, and carotenoids. These bioactive compounds have been shown to have, amongst others, antioxidant, antimicrobial, and/or anti-inflammatory properties, finding applications in various industries including cosmetics, pharmaceuticals and agriculture.
Given their wide range of applications, considerable efforts are being made towards overcoming previous hurdles by improving extraction efficiency, enhancing cost-effectiveness, and employing green extraction technologies to reduce their environmental impact. Despite extensive research on the purification and applications of these bioactive compounds from shrimp processing waste, the utilization of shrimp-derived products as a replacement for current protein sources in aquafeed remains underexplored. More efficient utilization of shrimp processing waste can aid in enhancing the sustainable and economic viability of shrimp processing industries while simultaneously contributing to the circular economy concept.
This article – summarized from the original publication (Eggink, K.M. et al. 2024. Shrimp Processing Waste in Aquaculture Feed: Nutritional Value, Applications, Challenges, and Prospects. Reviews in Aquaculture, 2024; 0:1–29) – discusses the applications of shrimp-derived products (meal, hydrolysate, and silage) as alternative ingredients in formulated aquaculture feeds. The original publication also includes a detailed review of the shrimp products derived from processing as well as their nutritional composition and the current challenges associated with shrimp-derived products in aquafeeds.

Growth performance
Despite some studies reporting either positive or negative effects of the dietary inclusion of shrimp-derived products on the growth performance of aquaculture species, most studies did not find any significant effects. The discrepancies in outcomes between studies can be caused by differences in, amongst other things, the investigated aquaculture species and dietary inclusion levels of shrimp-derived products. For example, the dietary replacement of fishmeal or soybean meal with shrimp-derived products seems to have a more positive effect on crustaceans than on fish, possibly because shrimp-derived products more closely align with the nutritional requirements of crustaceans.
Furthermore, different dietary inclusion levels are likely to exert subsequent different effects on growth performance. Low dietary inclusion levels of shrimp meal generally did not affect growth performance in the depicted studies, whereas high dietary inclusion levels have been shown to negatively affect one or more growth performance indicators in some studies.
Researchers have suggested that the reduction in performance may be due to the lower contents of essential amino acids in shrimp meal compared to fishmeal.
Additionally, shrimp-derived products contain relatively high amounts of ash (10 to 28 percent dry matter). As ash has no energetic value, a high dietary ash content dilutes the energy density, which can negatively affect the amount of energy available for maintenance and growth. Lastly, shrimp-derived products contain chitin (1 to 16 percent dry matter), which has previously been associated with negatively affecting the growth performance of different fish species. These effects may not be apparent at low dietary inclusion levels but may appear when a larger fraction of the protein source is replaced.
Other factors could have also contributed to discrepancies between study outcomes, including the type of solid processing waste included (head, abdominal exoskeleton, and/or tail), type of processing, shrimp species, and shrimp source (wild or aquaculture). However, due to the lack of detailed information on the shrimp-derived products used, an in-depth assessment of the impact of each of these factors on growth performance could not be performed.
Some studies have shown that the replacement of commonly used protein sources with shrimp-derived products increases feed intake. Previous studies have suggested that shrimp-derived products may act as a feed attractant and enhance feed palatability in both fish and crustaceans. Even though the specific compounds in shrimp-derived products with attractant properties are currently unknown, potential compounds with these properties include essential fatty acids, free amino acids, nucleotides, peptides, and/or sterols. Moving forward, the identification and subsequent isolation of compounds with attractant properties could aid in improving the efficiency of feeding in the aquaculture industry.
Nutrient digestibility and digestive enzyme activity
Although the digestibility of diets containing shrimp-derived products as replacements for conventional protein sources has only been investigated in a handful of studies, it seems that once inclusion levels of shrimp-derived products reach 25 to 30 percent of the total diet, there is a resultant decrease in protein and lipid digestibility. The decrease in nutrient digestibility may result from the presence of dietary chitin, as evidenced by a prior study conducted on Atlantic salmon that demonstrated that crude protein digestibility significantly decreased with increasing dietary chitin contents and a similar trend was observed for lipid digestibility.
High dietary levels of chitin or other indigestible materials can result in significantly reduced nutrient digestibility due to the decreased gastrointestinal transit time, limiting the time available for nutrient digestion and absorption. Additionally, chitin can physically block access of digestive enzymes to substrates like protein and lipids, reducing their digestibility. Furthermore, chitin is often in a matrix with protein, lipids, and minerals that remain unavailable when chitin is either not digested or only partially digested. Complete chitin digestibility requires several chitinolytic enzymes, and whether chitin can be digested is dependent on several factors, including the fish or crustacean species and their natural feeding habits.
Chitinolytic enzymes have been found in several fish and crustacean species. But the presence of chitinolytic enzymes in the gastrointestinal tract is not necessarily an indication of substantial chitin digestion, as both endo- and exochitinases need to be present in an optimal ratio and activity. To evaluate whether chitin is digested, chitin digestibility studies need to be performed. Unfortunately, research to date has tended to focus on the existence of chitinolytic enzymes rather than chitin digestibility in fish and crustaceans. This is partly due to the fact that there is currently no standardized chitin quantification method available, and partly because the determination of chitin digestibility is complicated, particularly in crustaceans.
Body composition
As aquatic products are eventually used for human consumption, their total body composition and muscle composition are important determinants of their nutritional quality and market value. Most studies in the currently available literature studies investigating the effects of replacing conventional protein sources with shrimp-derived products on the total body composition or muscle composition in fish and crustaceans have reported that dietary inclusion of shrimp-derived products had no significant effect on final total body composition and/or muscle tissue composition. According to these research findings, the inclusion of shrimp-derived products in the investigated organisms did not result in substantial changes in their macro nutritional quality.
Shrimp-derived products contain substantial amounts of carotenoids, particularly astaxanthin and its esters. These compounds are recognized for enhancing pigmentation in several aquatic species, including Atlantic salmon, kuruma shrimp, rainbow trout and red porgy. The dietary inclusion of shrimp-derived products may thus be suitable for improving the pigmentation of aquatic products, rendering them more attractive to consumers. Additionally, it may provide economic benefits by reducing the need for supplementing pigments in aquafeed. However, further studies are required to determine the optimal inclusion levels of shrimp-derived products for pigmentation and their cost-effectiveness, considering possible effects on growth performance.

Health performance
Health performance is a central concern in aquaculture production systems. The intensification of the aquaculture sector has resulted in increased stocking densities, which can induce stress. Induced stress can impair overall health and can make aquatic animals more vulnerable to diseases. Certain components present in shrimp-derived products (e.g., chitin, astaxanthin, and peptides) have been shown to contain bioactive properties in different animal species when administered in their purified form. For example, astaxanthin has been demonstrated to possess immunomodulatory properties, enhancing survival against pathogenic challenges in various fish and crustacean species. This effect has been observed in common carp, Kuruma shrimp, northern snakehead, whiteleg shrimp and other species.
Furthermore, chitin is known for its direct and indirect immunomodulatory properties. Chitin can have direct effects on the immune system of animals. For animals whose natural diet does not contain chitin, antigen sampling cells may recognize chitin as a pathogen-associated molecular pattern, potentially triggering an immune response. Additionally, chitin has indirect prebiotic effects by altering the gut microbiota composition and/or activity in several animal species. Furthermore, chitin and its derivative chitosan have been shown to purge potentially pathogenic bacteria from the gut by attaching these microorganisms to chitin-binding proteins in different animal species.
All of these could be underlying mechanisms for the observation that chitin and chitosan have improved survival against pathogenic challenges in a variety of aquatic species including common carp, whiteleg shrimp, and yellowtail. However, these compounds have all been administered as high-purity compounds, which might not necessarily have similar effects when they are in a matrix with other compounds.
Thus, whether the dietary inclusion of shrimp-derived products would affect health performance indicators in aquaculture species needs to be considered. There are many studies investigating the effects of dietary inclusion of shrimp-derived products on health performance indicators in a range of aquaculture species. Numerous performance indicators have been investigated in different studies. Based on the limited number of studies, it seems that the dietary inclusion of shrimp-derived products did not affect investigated health performance indicators. However, more in-depth studies are required to identify the potential effects of shrimp-derived products on health performance and the contribution of the different bioactive components.
Perspectives
This review discusses the aquafeed applications for products from shrimp processing waste. Despite having significantly higher ash and chitin contents, shrimp meal and shrimp silage still contain moderate to high levels of crude protein and a balanced amino acid profile. The differences in nutritional value and the varying processing requirements affect their applications. Shrimp hydrolysate, with its superior nutritional value but intensive processing requirements, is most suited for carnivorous high-value aquaculture species such as Atlantic salmon and rainbow trout. In contrast, shrimp meal and shrimp silage, which require less energy-intensive processing, are more appropriate for omnivorous lower-value aquaculture species that naturally consume feeds high in ash and chitin, such as common carp and catfish.
Utilizing each shrimp-derived product for the appropriate aquaculture species already partially helps overcome some of the nutritional challenges related to their incorporation of aquafeed. Additionally, separating shrimp solid processing waste into higher (head) and lower (abdominal exoskeleton and tail) nutritional quality can aid in efficiently utilizing shrimp solid waste. Further processing techniques (chemical, mechanical, and biological) can be applied to reduce chitin and/or ash contents, improving their nutritional value. Advancing these processing techniques can also help reduce associated costs, making shrimp-derived products more competitive with currently used raw materials. One of the main quality and safety challenges is spoilage, which can be minimized through appropriate processing and storage conditions.
The prospects for using shrimp-derived products in aquaculture feed are promising, offering relatively high-quality aquafeed ingredients while simultaneously utilizing current shrimp solid waste streams.
By Kylian Manon Eggink
Source: https://www.globalseafood.org/advocate/aquafeed-applications-of-shrimp-processing-waste/
Read more:
- Researchers explore a single-cell protein from soybean processing wastewater as an aquafeed ingredient
- What is the path to viable alternatives to shrimp eyestalk ablation?
- Study tests three natural minerals as feed additives to improve health and growth of Pacific white shrimp
Tiếng Việt